誰適合包租?誰該選代管?租賃服務模式選擇攻略
包租(二房東模式)與 代管(委託管理模式)對比介紹
「誰是房子的實際承租人」
「誰來承擔空屋期的風險」
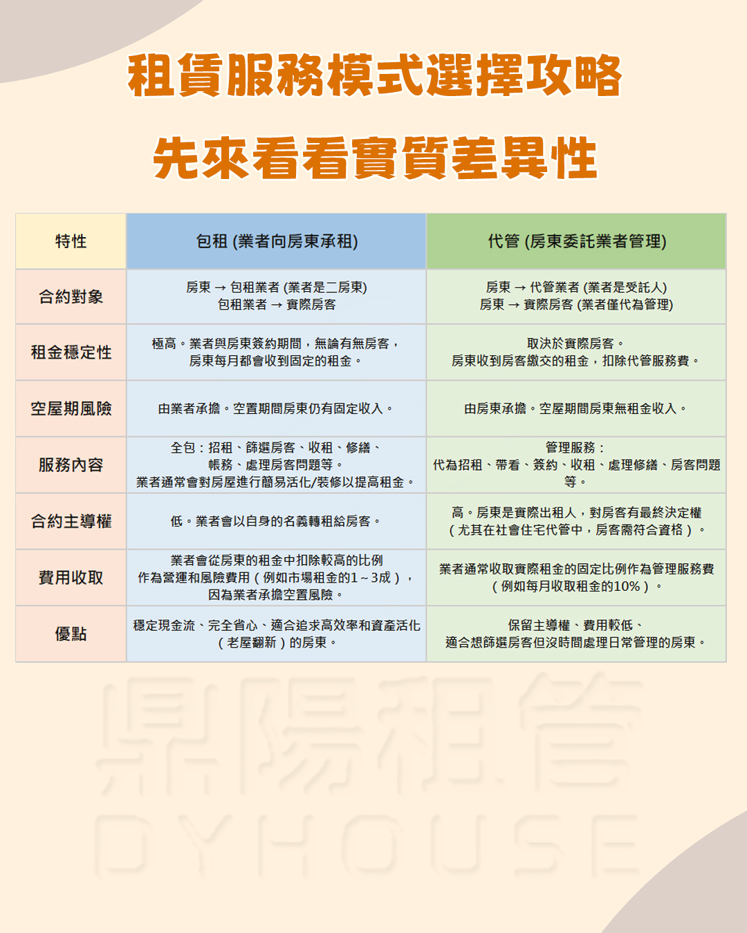
特性
包租 (業者向房東承租)
合約對象
房東 → 包租業者 (業者是二房東)
包租業者 → 實際房客
租金穩定性
極高。業者與房東簽約期間,無論有無房客,房東每月都會收到固定的租金。
空屋期風險
由業者承擔。空置期間房東仍有固定收入。
服務內容
全包:招租、篩選房客、收租、修繕、帳務、處理房客問題等。業者通常會對房屋進行簡易活化/裝修以提高租金。
合約主導權
低。業者會以自身的名義轉租給房客。
費用收取
業者會從房東的租金中扣除較高的比例作為營運和風險費用(例如市場租金的1~3成),因為業者承擔空置風險。
優點
穩定現金流、完全省心、適合追求高效率和資產活化(老屋翻新)的房東。
什麼樣的人適合包租
包租服務的核心在於「穩定」和「完全省力」。
外地或國外屋主
不在物件所在地區,無法親自處理任何租賃事務。
有房貸壓力的投資型房東
非常重視每個月的固定現金流,不希望因空置期影響還款。
擁有老舊閒置房產的屋主
房屋老舊、租金不理想、難以出租,希望透過業者專業的空間活化或改造來提升房屋價值和租金收益。
極度追求省時省力的房東
不想處理任何關於房客、維修、帳務等繁瑣雜事,追求「只等收租金」的輕鬆模式。
擁有多間房產的大房東
房產數量多,無法一一兼顧管理細節,需要規模化的專業管理。
什麼樣的人適合代管
代管服務的核心在於「委託管理」和「保有主控權」。
願意自行篩選房客的房東
仍希望保留對房客的最終決定權,但不想親自處理日常收租、修繕等瑣事。
上班族或業務繁忙的房東
平時工作繁忙,無法隨時接聽房客的報修電話或處理緊急狀況。
擔心管理品質、想保有部分主控權的房東
想節省時間但對業者不夠信任,代管模式可讓房東在招租完成後,仍為房屋的實際出租人。
第一次出租房產的新手房東
對租賃市場不熟悉,希望有專業人士協助處理複雜的合約、法規和流程,但仍想自己掌握租金收入的實際狀況。
鼎陽租管的總結
不論您選擇包租或代管,若參與政府推動的「社會住宅包租代管計畫」,房東還可享有稅賦減免(房屋稅、地價稅)以及修繕費、公證費等多元補助,是一個額外的優點,可依您的房產條件和意願考量。
請問您有興趣了解更多關於社會住宅包租代管的房東補助細節嗎?
包租代管能帶來更高的淨收益增長,並可透過修繕補助加速回收成本。
我們致力於提供最貼心、最專業的服務,讓您的租屋體驗更輕鬆、更愉快!




